2026加價|元旦起多項收費調整 牛肉乾、控煙齊加辣 即睇公院新舊收費對比
【有線新聞】踏入2026年,本港多項公共服務收費作出調整,其中醫管局推行「公營醫療收費改革」,急症室收費由目前劃一180元上調至400元,危殆和危急病人豁免。新一年煙民亦要留意控煙措施加料,新的「控煙三招」將禁止排隊吸煙,而違例罰款由現時1,500元倍增到3,000元。此外,俗稱「牛肉乾」的違例泊車罰款亦調高至400元,另外19項交通違例罰款就上調至480元至1500元不等。
2026加價|公院加價
公立醫院新收費將於2026年1月1日實施(見下表),涵蓋所有收費項目,包括急症、住院、專科、普通門診以至日間醫療程序等;急症室收費由目前劃一180元,上調至400元,危殆和危急病人豁免;非緊急放射診斷及病理檢驗服務將由免費改為收費50元至500元不等。同時亦有4項服務會由收費改為免費。
值得留意的是,專科門診每種藥物收15元,改為每種藥物20元,但是由以16星期為收費單位,同時改以4星期為收費單位;家庭醫療服務則從免費改為每種藥物5元、以4星期為收費單位。亦即在新收費下,16星期的專科門診藥物需80元,較原本的15元增逾4倍。

當局同時設立全年一萬元收費上限。病人於一年內公立醫院使費達一萬元,就合符資格,無須經濟審查即可申請,無須繳付該年其後的費用。醫管局表示會有行政手段應付「院霸」。另外,是次收費調整不會影響綜援受助人、75歲或以上長者生活津貼受助人,及長者院舍照顧服務券計劃級別0院舍券持有人的全額費用減免。
| 服務 | 舊收費 | 元旦起新收費 |
|---|---|---|
| 住院費用(急症病床)入院費 | $75 | 取消 |
| 住院費用(急症病床)每天 | $120 | $300 |
| 住院費用(療養/復原、護養及精神科病床) | $100 | $200 |
| 日間程序及治理(病床)入院費 | $75 | 取消 |
| 日間程序及治理(病床)每天 | $120 | $250 |
| 日間醫院(老人科、復康) | $60 | $100 |
| 社康護理服務(普通科)、社區專屬醫療服務 | $80 | $100 |
| 社康護理服務(精神科) | 免費 | 免費 |
| 精神科日間醫院 | $60 | 免費 |
| 急症室(非第I、II分流類別) | $180 | $400 |
| 專科門診(包括專職醫療診所)首次及覆診 | 首次$135;覆診$80 | $250 |
| 專科門診(包括專職醫療診所)每項藥物 | $15 | $20 |
| 病理檢驗服務(適用於專科門診)基礎項目 | 免費 | 免費 |
| 病理檢驗服務(適用於專科門診)進階項目 | 免費 | $50 |
| 病理檢驗服務(適用於專科門診)高端項目 | 免費 | $200 |
| 非緊急放射造影服務(基礎項目) | 免費 | 免費 |
| 非緊急放射造影服務(進階項目) | 免費 | $250 |
| 非緊急放射造影服務(高端項目) | 免費 | $500 |
| 家庭醫學門診服務(包括普通科門診和家庭醫學專科門診)診金 | 首次$135; 覆診$80 | $150 |
| 家庭醫學門診服務(包括普通科門診和家庭醫學專科門診)每項藥物 | $15 | $5 |
2026加價|公院殮房按日收費
2026年1月1日起,公營醫院殮房由免費轉為按日收費,新安排屬醫管局「優化醫療費用減免機制」一部分,旨在鼓勵家屬盡早處理先人後事。原本定於遺體存放首3天免費,但其後「因應民意調整」,免費期延長至28天。目前最新方案免費期為28日,第29日起每日$200,第36日起每日$550。
2026加價|牛肉乾、交通相關費用加價
政府2025年7月時宣布建議調整四項與交通相關的費用,包括隧道收費、電動私家車牌照費、停車收費錶最高收費,以及交通違例事項定額罰款。其中前三項均採取先訂立後審議的程序(另見文章)。

至於交通違例事項的罰則,違例泊車的定額罰款額由320元調高至400元,調整幅度為25%。其他與道路安全和交通擠塞相關的19項違例事項的定額罰款額,由現時的320元至1,000元不等,調高至480元至1,500元不等,調整幅度為50%。
| 項目編號 | 描述 | 舊定額罰款額 | 新定額罰款額 |
|---|---|---|---|
| 1 | 以比速度限制高出每小時15公里或以下的速度駕駛 | $320 | $480 |
| 2 | 以比速度限制高出逾每小時15公里的速度駕駛,但第2A或2B項適用的情況除外 | $450 | $675 |
| 2A | 以比速度限制高出逾每小時30公里的速度駕駛,但第2B項適用的情況除外 | $600 | $900 |
| 2B | 以比速度限制高出逾每小時45公里的速度駕駛 | $1,000 | $1,500 |
| 6 | 駕駛未獲發牌照的車輛 | $450 | $675 |
| 9 | 非法進入黃色方格路口 | $400 | $600 |
| 9A | 非法進入交通燈控制的黃條過路處 | $320 | $480 |
| 10 | 橫過連續雙白綫或附有虛綫的連續白綫 | $450 | $675 |
| 12 | 在限制區內讓乘客上落 | $560 | $840 |
| 13 | 在限制區內裝卸貨物 | $450 | $675 |
| 14 | 沒有遵從交通燈的指示 | $600 | $900 |
| 16 | 沒有讓斑馬綫上的行人先行 | $450 | $675 |
| 17 | 沒有為學校交通安全隊員而停車 | $450 | $675 |
| 18 | 車輛作“U”字形轉向導致阻礙 | $400 | $600 |
| 18A | 在汽車移動時,使用流動電話或其他電訊設備或該等電話或設備的附件 | $450 | $675 |
| 20 | 未經授權而在巴士站、公共小巴站、的士站、車隊的士停車處或公共小巴停車處停車 | $400 | $600 |
| 26 | 沒有遵從交通標誌 | $450 | $675 |
| 27 | 沒有遵從道路標記 | $450 | $675 |
| 48 | 公共巴士、公共小巴或的士上落乘客時停車超過所需的時間 | $400 | $600 |
2026加價|控煙罰款加價
元旦起實施「控煙三招」,包括擴大禁煙區、禁止排隊吸煙及加罰款。擴大法定禁煙區至幼兒中心、院舍、學校、醫院、指明診所及健康中心的專用出入口三米範圍內的公眾地方。

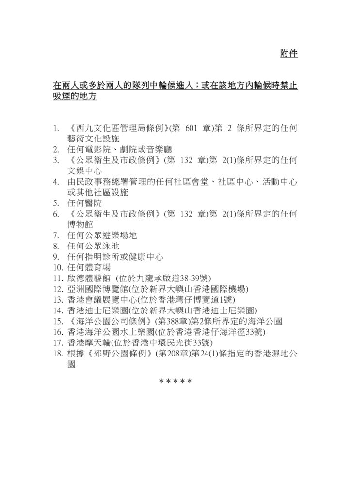
排隊時禁止吸煙,包括禁止在指定登上交通工具地點輪候公共交通工具時、在指定登上交通工具地點的劃定範圍內逗留時,以及輪候進入指定處所(見下圖)或在指定處所內輪候時吸煙。為防有人站遠幾步不當作排隊等候巴士到站期間吸煙,控煙酒辦說已經跟食環署溝通,車站附近的垃圾桶不會有煙灰缸。

至於違例罰款,由現時1,500元倍增到3,000元。另外,修例禁止公眾地方管有和吸食電子煙、加熱煙等另類煙,第一階段於2026年4月30日實施,第二階段或會延伸至所有場所都禁止,而實施日期未有定案。
2026加價|其他加價
另見文章: